5 ハードウェアデザイン
本モジュールを最適な設計にてアプリケーションへ組み込むために、ハードウェア設計上必要な各要素について説明します。基本的な回路構成図、および特に注意する点などについて示します。
5.1 基本的な回路設計#
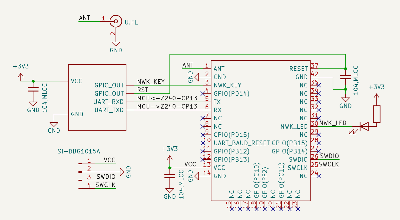
Z240-CP13はRFモデム制御用の低消費電力マイクロプロセッサを内蔵しており、外部に接続されたマイクロコントローラユニット(MCU)やシングルボードコンピュータ(SBC)などと、UARTシリアル信号線、およびいくつかのモジュール制御・シグナル用の信号ラインを使用して利用します。(給電ラインや電源要件については、第2章を参照してください。)

図 8 回路図:基本構成
最も基本的な回路構成を図 8に示します。Z240-CP13と外部MCUを接続しますが、最小配線は電源とGNDを除くと、UART(TXD、RXD)のみです。VCC電源ピンの近くには、一般的なICチップ同様に、100nF程度のパスコンを配置することを推奨します。
オプションとして、本モジュールの組み込み機能ピン、NWK_KEY、NWK_LED、RESETを利用できます。図 8および表 8のピンアウトの説明を参考に配線してください。
また、SI-DBG1015Aに接続する際は、図 8にSI-DBG1015Aと記載しているピンを表 9の対応付けを参考に配線してください。(参考情報、SI-DBG1015Aはサポート対象外)
外部MCUなどと本モジュールが結線された状態においては、電源給電、電源断のタイミングが同一であることが望まれます。信号線がつながった状態で節電制御などを行う際に、本モジュールや外部MCUがその影響を受ける場合には、電流の信号線からの回り込みを防ぐために、5.3節で示すような信号絶縁回路を挿入する必要があります。また、信号線を経由した電源の回り込みは、回路図などからは一見して発見のしにくい問題でもあります。ここで上げた例では記載を省略しましたが、信号のダンピング以外に過電流防止のためにも、各信号線に数十から百Ω程度のダンピング抵抗を挿入することも選択肢として検討してください。
そのほか、一般的な外部MCUと接続する場合の配慮事項を以下に列記します。
本モジュールと外部MCU間を、UART(TXD, RXDをクロス接続)に接続してください。
UARTインタフェースはTTLレベルです。TTLレベルの外部MCUポートに接続してください。
一部の外部MCUは5V DCで動作するため、5V入力トレラントに動作させる場合は、TXDに4.7k〜10KΩのプルアップ抵抗の追加が必要となる場合があります。(本モジュールへの入力、RXDへの5Vなどの定格以上の電圧印加は禁止です)
5.2 無線回路への影響#
本モジュールのプリント基板などへの配置は、一般的な高周波無線部品の取り扱いに準じて取り扱うことが可能です。本モジュールに内蔵されている高周波クロックで動作するデジタルロジックや、それと接続する外部MCUなどのデジタルロジックからの影響が、設計したプリント基板から回り込まないように配慮してください。
プリント基板は2層以上のものを使用し、グランドパターン部においては、本モジュールで隠れる部分などのベタグランドはビアを十分に配置するなどして、インピーダンスを下げてグランド電位を安定させることを推奨します。
5.3 省電力設計#
本モジュールは、モジュール自体を低消費電力モードに移行することによって、安全に、かつ各ピンの電気的な活性状態を維持したまま、大幅に消費電流を削減することが可能です。VCCへの通電状態において低消費電力モードである状態の場合は、各ピンの状態は規定値に保持されるため、一般的な結線方法を採用している限りは特段の配慮は不要です。
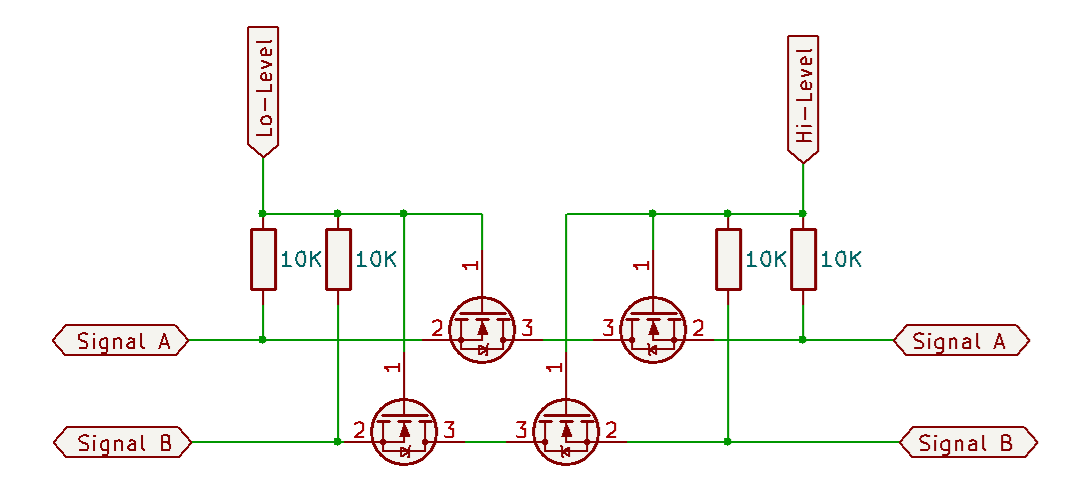
低消費電力モードの消費電流をさらに抑えるために本モジュールへの給電を断つ場合、給配電回路にロードスイッチや、ハイサイドFETスイッチ(通常はP-ch MOSFET)を設けることで電流をカットできます。ただしこの場合は、本モジュールの各I/Oピンと外部の結線状態に注意を払ってください。電源が断たれた本モジュールの各I/Oピンは給電がされていないCMOS ICの入出力ポートとなるため、それらとの結線先が活性状態の場合、本モジュールのI/Oピンを通して電流が貫通する可能性が生じます。その結果、給電カットしたにもかかわらず、この漏れ電流によって設計期待上の省電力効果が得られないばかりか、過電流によって本モジュールなどを破損するリスクがあります。
外部結線回路が活性状態で、本モジュールの給電を遮断する場合は、各GPIOに片方向、もしくは双方向の遮断回路を挿入してください。通常、単一MOSFET、反対向きに結合しコモンドレイン配置したN-ch MOSFET(図 9)、バススイッチICなどを使用することで実現可能です。

図 9 コモンドレイン配置したN-ch MOSFET遮断回路例
5.4 アンテナ・筐体#
Z240-CP13モジュールは2.4GHz近辺の電波放射に適したアンテナとして、電波法による工事設計認証において当社が登録しているアンテナを選択して利用することが可能です。
アンテナはいくつかに分類可能ですが、完成アンテナのうち外部露出アンテナとして使用可能な種類のアンテナについては特段設計上の配慮は必要無く、同軸ケーブルによる僅かな損失のみで接合可能です。筐体などに貼り付けて使用することが可能な完成アンテナにおいては、アンテナ設計メーカーが指定する素材や貼り付け場所などにおいて整合するように作られており、それに準じた使用方法で無ければ共振周波数がずれ、本モジュールから出力される電力が最適に放射されず、通信距離が短くなる可能性があります。アンテナを筐体に貼り付けた状態において、実際の使用方法に近い形態でアンテナインピーダンスの測定と配置の調整などを実施することを推奨します。ベクトルネットワークアナライザーを使用することで測定可能ですが、安価なアンテナインピーダンスアナライザー等でも十分に測定に供します。
マッチングネットワークの形成を要する、基板上に実装するアンテナなど組み込みアンテナを使用する場合は、本モジュールの信号出力インピーダンスが50Ωであることを前提に、プリント基板の配線パターンを形成してください。また、使用する周波数帯において、十分に余裕のあるVSWR(電圧定在波比)が得られるようなインピーダンスマッチング回路が作れることが望ましいですが、基板サイズの制約やアンテナの特性によって、共振範囲が狭くなる可能性があります。これらアンテナとの整合については当社本モジュールのサポート範囲を超えるため、アンテナメーカーのサポートを得るか、当社が別途提供するIoT設計コンサルティングサービスへお問い合わせください。
5.5 UARTボーレート#
本モジュールが使用するシリアル通信方式であるUART(Universal Asynchronous Receiver Transmitter)は調歩同期式シリアル通信の一種であり、そのクロッキング精度は送受信モジュールそれぞれのクロック精度やコントローラーの性能に依存します。また、UARTにはビット反転などの誤りを検出するパリティ機能はありますが、訂正する機能はありません。プリント基板上でUARTバスにノイズが乗った場合なども含めて、送受信データの信頼性を確保する手段を要する場合は、別途、アプリケーションやその他の実装上での対応を必要とします。
より簡単に問題を回避する方法はUARTのボーレートを下げることで、低クロックの省電力外部MCUなどでも無理なく安定したUART通信を行えます。通常、9,600bpsを使用することで、多くの場合安定して使用することが可能です。(本モジュールのデフォルトは115,200bps)
文字化けなどが発生する場合は、UARTの配線長と配線経路について、プリント基板上のスイッチング電源や他の高クロック信号線の近辺を避けるなど、配線経路の考慮により改善が可能です。より高いビットレートで使用する場合は、クロック源の精度の向上と、外部MCU内蔵のハードウェアシリアル通信処理回路を使用するなど、信頼性と精度の高い方法を検討してください。
5.6 バッテリーの使用#
本モジュールは幅広い電源要件に対応しており、またその高い省電力性から、小型のCR系のコイン電池、乾電池、リチウム系一次電池、低圧系電源を広くサポートします。
よく使用が想定される電池・電源を以下表 10、表 11、表 12に列挙します。ここでの最高電圧は例または概算値であり、電池の組成、型番、および気温などによってさらに高くなる場合があります。また充電機構を内蔵した場合、最高電圧は充電電圧を加味して設計する必要があります。
以下の各表の電圧値は、一般的な組成の電池の例であり、実際の使用においては、個別の電圧、および、吐き出し電流の瞬時、連続時の制約などを確認して利用してください。
表 10 モジュールのVCCまたはVDDへ直結できる電池・電源の例
| 電池・電源 | 公称電圧 | 最高電圧 | 説明 |
|---|---|---|---|
| Ni-MH電池 2本直列 | 2.4V | 2.8V | ニッケル水素充電電池 |
| CR系コイン電池 | 3.0V | 3.2V | CR2032以上を推奨 |
| リチウム系電池3V | 3.0V | 3.2V | CR123A, CR2など |
| 乾電池 2本直列 | 3.0V | 3.3V | マンガン・アルカリ |
| LiFePO4 1cell | 3.2V | 3.8V | リン酸鉄リチウム電池 |
表 11 降圧によって使用できる電池・電源の例
| 電池・電源 | 公称電圧 | 最高電圧 | 説明 |
|---|---|---|---|
| LiB/LiPO 3.7V | 3.7V | 4.3V | リチウムイオン/ポリマー |
| ACアダプタ5V出力 | 5.0V | 5.3V | |
| リチウム系電池6V | 6.0V | 6.4V | 2CR5, CR-P2など |
| ACアダプタ5.5V超出力 | 5.5V〜 | 6V〜 | |
| 12V車ソケット | 12V | 15V | |
| 12V鉛蓄電池 | 12V | 13.5V | Lead Acid |
| 12V系LiFePO4 | 12.8V | 14V | リン酸鉄リチウム |
| 24V車ソケット | 24V | 28V |
表 12 昇圧によって使用できる電池の例
| 電池・電源 | 公称電圧 | 最高電圧 | 説明 |
|---|---|---|---|
| Ni-MH電池 | 1.2V | 1.4V | |
| 乾電池 | 1.5V | 1.65V | マンガン・アルカリ |
継続的に70mA以上を安定して引き出せる電池を選択する必要があります。また、電流消耗による内部抵抗の上昇により、使用できる電流量の限界がこの電流によって決まるため、電池の選択には注意してください。
充電時などにおけるチャージ電圧を含め、(公称電圧ではなく)最高電圧が3.8Vを超えないことが保証できる電池・電源については、VCC端子に直結できます。MLCC 0.1uF程度のバイパスコンデンサをVCC端子近くに設置してこれらの電源を直接給電することで、電圧レギュレータやDC-DC電源の損失無く、高い効率で本モジュールを駆動できます。また、下限電圧については2.4V程度、もしくは、RF放射電力が低下することを許容できる場合は2.0V程度まで使用することができ、この下限電圧においての動作負荷時、70mA程度の出力電流を得られる場合に使用可能です。
電圧が本モジュールの動作下限電圧を下回った場合、低電圧保護機能が作動し、リセットが発生します。また、再通電時に電圧が安定しない場合、本モジュールは起動しません。使用方法において安定した動作を期待する場合、もしくは、設定値のフルパワー出力を期待する場合は、給電電圧を監視し、余裕のある電圧での給電停止を行うことが望ましいといえます。
電源を降圧させて使用することは可能です。3.8Vを超える可能性がある給電を行う場合は必ず、安全な方法で所定の定格電圧、動作電圧の範囲内になるように降圧回路構成してください。VCC端子およびI/O端子は内部素子に直結しているため、端子電圧は細心の注意を払って設計と実装を行ってください。電源の不備が本モジュールの破損に直結します。
乾電池一本などから、電源昇圧回路によってVCC端子へ給電可能な電源を作り出すことも可能です。一般的に降圧回路に比べてDC-DC変換効率は劣化しますが、機器の小型化のための方法として有力です。外部MCUは直給電で低圧動作可能なものを使用し、本モジュールへの給電をZigBee®通信が必要な時に限って昇圧給電させることで、電池寿命を飛躍的に延ばすことも可能です。その場合は、動作時の電流量において最適効率になる昇圧回路を構成してください。一方、常時昇圧給電を行う場合は、待機電流に最適化する方が一般的に電源効率はよくなります。昇圧型電源によって給電する場合、昇圧回路でのリプルは大きくなる傾向があるため、VCC端子へリプルの大きな電源を給電した場合、安定した動作を保証しにくくなります。
効率的な電池駆動システムの電源利用パターン
通常、本モジュールのTXDピンは3.3VのTTL信号レベルでの出力動作ですが、給電電圧が低い場合はそれに従って3.3Vを下回ります。
VCC端子に3.3Vを下回る電源を給電する場合は、RXDの入力信号レベルを含め、信号電圧レベルを合わせてください。1.2Vや1.8Vなど本モジュールの動作下限電圧よりも低い、低電圧の外部MCUを接続する場合など、給電電圧と信号レベルの調整(端子信号の向きによって、それぞれ単方向、もしくは、双方向のレベルシフタの挿入)を必ず行ってください。
また、国内での利用はまだ進んでいないものの、小型で3.7V系リチウム系二次電池より安全で大容量化しやすい、3.2Vリン酸鉄リチウムイオン電池が代替品として流通しており、より低圧電池を使用する方法などは将来的により安全に電池寿命を確保できる可能性があります。
給電遮断時の信号線の絶縁対策について
本モジュールへの給電のみを遮断して、接続されている周辺回路は電源が給電されている場合、各信号ラインへの絶縁を必要とします。絶縁をしない場合でも一見正常に動作しますが、漏れ電流が本モジュールの信号ラインからGNDピンへ貫通し、無駄な電流が消費されます。信号絶縁用ICや小信号用N-ch MOSFETを組み合わせた方法によって、絶縁が可能です。